
万博体育3.0客户端下载资产管理股份有限公司拟对下列资产公开转让,广泛征集意向受让方,特此公告如下:

一、 公告期限:
1、 首个公告期限为2018年5月28日-2018年6月5日
2、 若在首个公告期限未征集到合格意向受让方,公告期限将在首个公告期限基础上顺延,
至多顺延7个自然日。
二、报名时间:
有受让意向者请于公告期限内向福建海峡金融资产交易中心有限公司(以下简称“海金中心”)提出受让登记申请。
首个公告期限报名截止日:2018年6月5日17点00分。
公告期限如有顺延,报名截止日期详见海金中心网站不良资产板块的项目详细信息。
三、标的物情况说明及重大事项披露:
1、该债权系不良资产、存在着部分或全部不能回收的风险特性以及清收的困难性。
2、由于可能存在的计算误差、计算方法错误或其他原因,受让方实际接收的不良债权资产金额与挂牌交易价格可能不完全一致。基于有关的司法政策文件,受让方受让不良债权资产后向债务人或担保人所能主张并获得司法支持的利息可能与本协议附表中所列明的利息不完全一致。
3、该债权项下借款人、担保人或其他责任主体可能存在破产、被吊销、被撤销、注销、解散、关闭、歇业、停业、下落不明以及其他主体续存性瑕疵的情形。
4、债权基本信息(利息计算截止2018年4月30日):借款人一,本金1374.43万元、利息176.76万元;借款人二,本金1580.3万元、利息159.29万元;借款人三,本金743.06万元、利息95.61万元;借款人四,本金1269.17万元、利息127.87万元;借款人五,本金1556.64万元、利息200.3万元;借款人六,本金850.64万元、利息109.46万元;借款人七,本金388.71万元、利息50.02万元;借款人八,本金1627.15万元、利息209.38万元;借款人九,本金1246.09万元、利息160.26万元;借款人十,本金1057.64万元、利息136.09万元;借款人十一,本金1154.16万元、利息148.44万元;借款人十二,本金405.05万元、利息52.09万元。(抵押保证等担保情况详询项目联系人)
四、拟选择的转让方式:
若在公告期间征集只征集到一个符合资格条件的意向受让方时以协议方式转让,若征集到到两个或两个以上意向受让方,转让方拟选择竞价方式进行转让;选择竞价交易的,最终确定的竞价方式详见“竞价公告”。
五、交易期限及方式
协议转让的,受让方需于公告期限届满后3个工作日内,与万博体育3.0客户端下载资产管理股份有限公司签订《债权转让协议》(附件),并按《债权转让协议》的约定√一次性□分期支付交易价款
竞价方式交易的,最终确定的交易期间及方式详见《竞价公告》。
六、咨询、看样的时间
自2018年5月28日10时起至2018年6月5日17时止。(不得少于两日),有意者请联系资产项目负责人。
意向受让方须自行了解转让资产情况,申请受让前请务必进行资产尽职调查(实地看样、调查标的物信息(如过户要求、违章情况等)、了解竞买资质、委托代理及尾款支付方式等内容)。
七、受让方资格
凡具备完全民事行为能力的公民、法人和其他组织均可参与受让。(法律、行政法规或转让方对受让人资格有特殊限制的,需注明)但国家公务员、金融监管机构工作人员、政法干警、金融资产管理公司工作人员、国有企业债务人管理层以及参与资产处置工作的律师、会计师、评估师等中介机构人员等关联人,或者上述关联人参与的非金融机构法人,以及与参与不良债权转让的金融资产管理公司工作人员、国有企业债务人或者受托资产评估机构负责人员等有直系亲属关系的人员;债务人及债务人实际控制关系的关联方,本债务的担保人不得购买或变相购买。
凡参与转让方或海金中心组织的任何资产交易,具有违约情形的公民、法人和其他组织,不得以任何形式参与本次交易。
因不符合条件受让的,由受让人自行承担相应的法律责任。
八、特别提示
有受让意向者竞报名前应全面了解债权资产情况,做好债权及抵/质押物等担保情况尽职调查,自行判断是否符合标的物受让资格。因不具备受让资格而报名的,由意向人自行承担由此产生的全部责任,包括但不限于海峡金融资产交易中心产生的摘牌费用、交易费用、赔偿损失等。
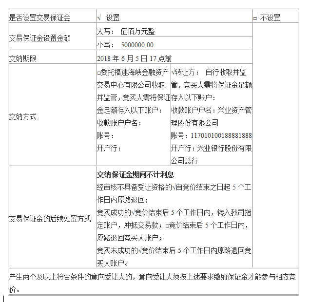
九、保证金事项

说明:意向受让人如存在以下任何一种情形,挂牌方有权扣划保证金,用于赔偿损失: ①包括但不限于:意向受让方提供的资料和信息存在虚假、不真实、不完整、不具有效力、不符合要求等情形; ②意向受让方交纳保证金后擅自撤回意向申请的; ③产生两家及以上意向受让方后未经挂牌方同意,不参与后续竞价程序的;在竞价过程中,各意向受让方均不应价或应价低于挂牌价格的; ④意向受让方存在影响正常交易、竞价公正性或其他违反竞价程序要求的情形的; ⑤在被确定为最终意向受让方后未按本公告的规定与挂牌签订债权资产交易的相关协议的; ⑥ 意向受让方存在其他违反福建海峡金融资产交易中心规则、挂牌条件要求的。
十一、税费承担
标的物转让所涉及的一切税、费均由受让方承担。
十二、公告的变更、撤销和中止
如挂牌资产发生重大变化、不可抗力等事项,致使转让方无法履行或迟延履行本次公告所述义务,需变更、撤回或中止本挂牌的,挂牌方将于变更、撤回或中止事件发生之日起个工作日内在福建海峡金融资产交易中心有限公司网站(网址:www.hxfax.cohn1djz)发布公告。公告重大变更、撤回或中止的,意向受让方可书面申请退出资产受让,保证金自退出申请受理成功后3个工作日内不计息退还。
上述转让项目详细情况,欢迎意向受让人来人来电咨询或登录福建海峡金融资产交易中心网站:http//www.hxfax.cohn1djz查询。
以上债权信息仅供参考,最终以借据、合同、产权登记证书、法院判决等有关法律资料为准。
联系人:吴泓,联系电话:15280671113,联系地址:福建省福州市鼓楼区五四路137号信和广场21楼
福建海峡金融资产交易中心联系人:汪经理,联系电话:15005099135
万博体育3.0客户端下载资产管理股份有限公司
2018年5月28日